上期发〔2026〕110号
各有关单位:
经中国证监会同意,镍期权品种被认定为境内特定品种。为此,我所将全面引入境外特殊参与者、境外中介机构和境外客户参与镍期权交易。经研究决定,我所对镍期权交易有关事项调整如下:
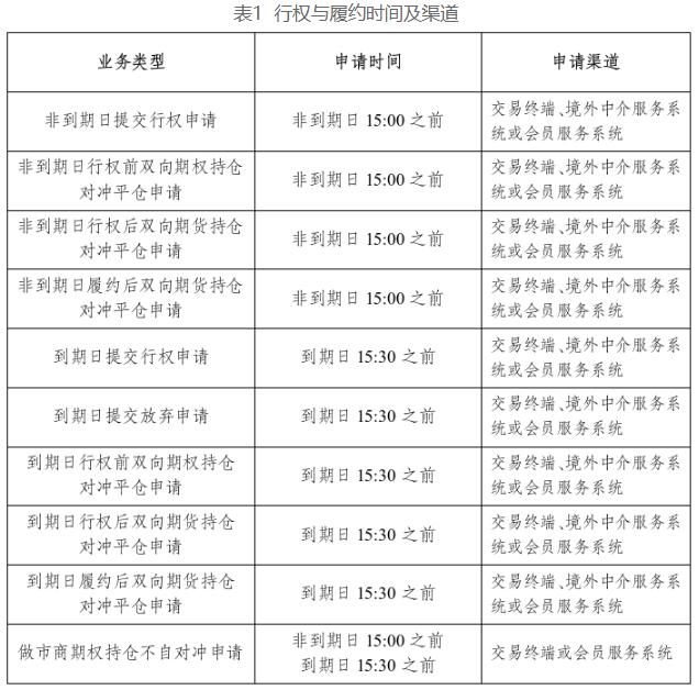
一、行权与履约
镍期权为美式期权,非期货公司会员、境外特殊非经纪参与者和客户办理行权、放弃行权等业务的时间及渠道见下表。

二、持仓限额管理
期权和标的期货分开限仓。非期货公司会员、境外特殊非经纪参与者和客户持有的某月份期权合约所有看涨期权的买持仓量和看跌期权的卖持仓量之和、看跌期权的买持仓量和看涨期权的卖持仓量之和,分别不得超过下表所示的持仓限额。具有实际控制关系的账户按照同一账户管理。

三、合约询价
非期货公司会员、境外特殊非经纪参与者和客户可以在所有已挂牌期权合约上向做市商询价。询价请求应指明合约代码,对同一期权合约的询价时间间隔应不低于60秒。当某一期权合约最优买卖价差小于等于如下表所示价差时,不得询价。

四、期权交易权限开通
开户机构(即期货公司会员、境外特殊经纪参与者、境外中介机构)应当严格按照《上海期货交易所期货交易者适当性管理办法》和《上海期货交易所期货交易者适当性制度操作指引》等有关规定,落实交易者适当性管理要求。非期货公司会员、境外特殊非经纪参与者按照一般单位客户的适当性标准,向我所申请开通期权交易权限。
五、其他
后续已上市期权品种被认定为境内特定品种且全面引入境外特殊参与者、境外中介机构和境外客户参与期权交易的,交易有关事项的调整参照期权业务指南。
请各有关单位做好各项准备工作,加强风险管理,确保市场平稳运行。
上海期货交易所
2026年3月20日